发布日期:2021-12-31
南非LOA认证,又叫NRCS认证,其实真正的名称叫LOA认证,只不过是由NRCS机构发证,证书上面有NRCS标志。
所以有些人又叫它为NRCS认证。南非LOA认证是南非国家的强制认证,出口到南非的产品,必须拿到NRCS机构颁发的LOA证书才可清关.
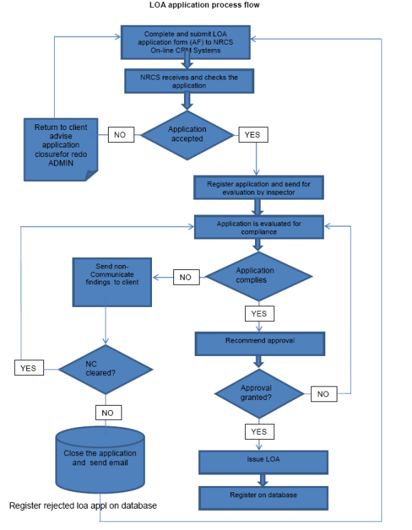
南非LOA注册流程:

注册流程:
1.测试
2.提交申请
3.审核
4.通过发证
申请资料:
1.持证公司(南非公司)信息
2.测试报告IEC
3.申请表
4.其他技术资料
上一篇:LED显示屏性能报告哪里能做
下一篇:美容仪质检报告检测项目要求